acquia / drupal-spec-tool
A tool for specifying Drupal architecture details and generating automated tests for them
Installs: 2 575 644
Dependents: 3
Suggesters: 0
Security: 0
Stars: 152
Watchers: 18
Forks: 37
Open Issues: 12
Language:Gherkin
Type:behat-extension
pkg:composer/acquia/drupal-spec-tool
Requires
- php: >=8.1
- drupal/core: >=10.0.0-alpha1
- drupal/drupal-extension: dev-main
- traviscarden/behat-table-comparison: ^0.3
Suggests
- nickwilde1990/drupal-spec-tool-commands: Provides Composer commands to automatically populate/update Gherkin files as defined with this tool
This package is auto-updated.
Last update: 2025-12-30 01:00:10 UTC
README
This project provides a tool for specifying Drupal architecture details and generating automated tests for them. It consists of 1) a Google Sheet for capturing specification and generating tests from it and 2) the Behat contexts that automate the generated tests (examples).
Getting started
Google sheet
Copy the current Google sheet to your Google Drive:
Behat tests
Assuming you already have Behat installed via Composer...
-
Install the Behat contexts:
composer require --dev acquia/drupal-spec-tool
-
Add the new contexts to your Behat configuration, e.g.:
# behat.yml default: suites: default: contexts: - Acquia\DrupalSpecTool\Context\AccessControlContext - Acquia\DrupalSpecTool\Context\ContentModelContext - Acquia\DrupalSpecTool\Context\MediaContext - Acquia\DrupalSpecTool\Context\MenuContext - Acquia\DrupalSpecTool\Context\ViewsContext - Acquia\DrupalSpecTool\Context\WorkflowContext
-
Copy the default feature files (representing the out-of-the-box configuration of Lightning) to your features directory. For example, given a BLT-based project:
mkdir -p tests/behat/features/drupal-spec-tool cp vendor/acquia/drupal-spec-tool/features/*.feature tests/behat/features/drupal-spec-tool/ -
As you change the specification, update the features to match using the generated Gherkin on the "Behat" tab of the Google sheet. (See Advanced below to automate this process.)
-
Run Behat! If the tests pass, your application matches the specification. If not, change one or the other according to your needs.
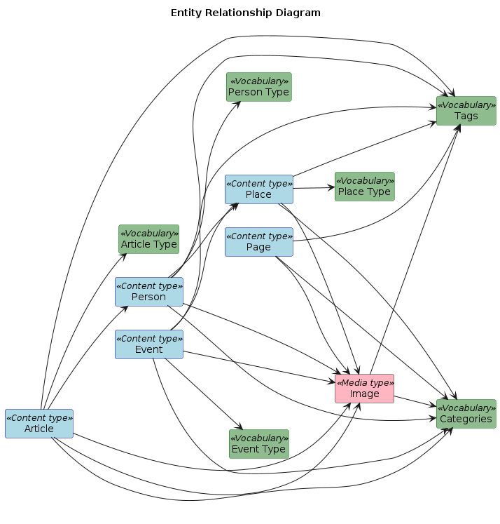
Diagrams
The "Diagrams" tab o the Google Sheet provides dynamically generated PlantUML code for generating diagrams. Examples:
Entity relationship diagram (ERD)
Workflow diagram
Usage
Learn more about the features of the tool and best practices for using it in the announcement blog post on the Acquia Developer Center.
Customization
You can supplement or override out-of-the-box behavior by extending and replacing the default context classes with your own, e.g.:
namespace AcmeCorp; class CustomContentModelContext extends Acquia\DrupalSpecTool\Context\ContentModelContext { /** * Override existing functionality. * * @Then exactly the following content entity type bundles should exist */ public function assertBundles(TableNode $expected) { // ... } /** * Add new functionality. * * @Then something new should be true */ public function assertSomethingNew(TableNode $expected) { // ... } }
# behat.yml
default:
suites:
default:
contexts:
- - Acquia\DrupalSpecTool\Context\ContentModelContext
+ - AcmeCorp\CustomContentModelContext
Supporting tools
The community has provided tools to build on the Drupal Spec Tool:
- Drupal Spec Tool Commands - Provides commands to automatically update the Google Sheet to match an existing Drupal site. This is helpful for adding the Drupal Spec Tool on a pre-existing project.
- Drupal Entity Generator (DEG) - Automatically generates Drupal configuration based on the Google Sheet, i.e., goes "the other way" and updates your Drupal site to match your specification.
Known issues
See open bug reports in the issue queue.
Contribution
Contributions are welcome! See CONTRIBUTING.md.
License
Copyright (C) 2018 Acquia, Inc.
This program is free software: you can redistribute it and/or modify it under the terms of the GNU General Public License version 2 as published by the Free Software Foundation.
This program is distributed in the hope that it will be useful, but WITHOUT ANY WARRANTY; without even the implied warranty of MERCHANTABILITY or FITNESS FOR A PARTICULAR PURPOSE. See the GNU General Public License for more details.


